PIXNET Logo登入

肯特王的簿

跳到主文

歡迎光臨 Kent Wang 在痞客邦的小天地

部落格全站分類:

  • 相簿
  • 部落格
  • 留言
  • 名片
  • 8月 19 週一 202415:25
  • EFM8BB3 的 UART1 使用設定

這裡記錄了使用單晶片 EFM8BB3 的 UART1 ,所需要的基本設定。(未使用 CTS 及 RTS)
設定暫存器 XBR2 : Port I/O Crossbar 2 (SFR Page = 0x0, 0x20; SFR Address: 0xE3)
(繼續閱讀...)
文章標籤

肯特王 發表在 痞客邦 留言(0) 人氣(2)

  • 個人分類:單晶片
▲top
  • 3月 28 週四 202409:21
  • 控制訊號 3.3V 轉 5V 的解決方案 (非電源升壓)

控制訊號 3.3V 轉 5V 的解決方案 (非電源升壓)  
WS2812B 這顆內建控制的多彩LED晶片,其邏輯控制的 VIH 最小電壓是 VDD x 0.7,使用於5V時也就是 3.5V,而 silicon lab 及其它廠家的單晶片或是FPGA,I/O腳位的輸出很多都是 3.3V的電壓準位,是無法達到WS2812B的輸入要求。
(繼續閱讀...)
文章標籤

肯特王 發表在 痞客邦 留言(0) 人氣(13)

  • 個人分類:單晶片
▲top
  • 3月 27 週三 202413:33
  • 使用單晶片EFM8BB1控制WS2812LED模組(組合語言)

程式碼1 繼上一篇 使用單晶片EFM8UB2控制WS2812-12 LED模組(C語言) 後,我覺得可以使用C語言完成那個控制,應該是因為EFM8UB2的系統頻率可以高達48MHz 才做到的,所以我想使用系統頻率較低的EFM8BB1(24.5MHz)搭配組合語言來做做看。
單晶片型號:EFM8BB10F8I-QSOP24
(繼續閱讀...)
文章標籤

肯特王 發表在 痞客邦 留言(0) 人氣(23)

  • 個人分類:單晶片
▲top
  • 3月 22 週五 202415:41
  • 使用單晶片EFM8UB2控制WS2812-12 LED模組 (C語言)

程式碼 最近入手一個多彩LED模組 WS2812,使用Arduino要讓它"亮起來"很容易,但我想用Silicon lab的單晶片讓它工作,沒想到比我想像中的困難。
最後的成果是搭配示波器所完成,並且是工作在48MHz的情況下。
(繼續閱讀...)
文章標籤

肯特王 發表在 痞客邦 留言(0) 人氣(6)

  • 個人分類:單晶片
▲top
  • 9月 19 週二 202314:54
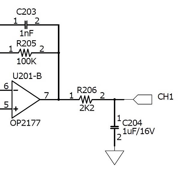
  • 通道切換時的類似充放電延遲現象(使用ADG506)

通道切換時的類似充放電延遲現象(使用ADG506) 在OPA輸出串了一個RC電路來穩定直流電壓輸出,接著輸入ADG506切換最後輸出的通道。
(繼續閱讀...)
文章標籤

肯特王 發表在 痞客邦 留言(0) 人氣(0)

  • 個人分類:實驗記錄
▲top
  • 8月 31 週四 202310:16
  • BCB Series->Clear()出現錯誤,改用Free()及AddSeries()

BCB Series->Clear()出現錯誤,改用Free 言明在先,BCB是我偶爾使用的工具,並不精通,下文若有錯誤還請不吝指教,謝謝!
我使用了 Series->Clear() 欲清除已經存在的曲線,在編譯的階段並沒有問題,但是在程式運行到這個函式時,出現了如下的錯誤:
(繼續閱讀...)
文章標籤

肯特王 發表在 痞客邦 留言(0) 人氣(0)

  • 個人分類:BCB相關
▲top
  • 6月 15 週四 202313:59
  • AS5600的OUT腳位沒有輸出!?

2023D7 AS5600是一顆使用N/S磁場來辨識角度的磁編碼器,模組的價格僅幾十塊台幣,在精度及速度要求不高的場合還滿好用的。
(繼續閱讀...)
文章標籤

肯特王 發表在 痞客邦 留言(0) 人氣(2)

  • 個人分類:自動化
▲top
  • 5月 08 週一 202310:26
  • 使用 MIT APP Inventor 開發藍芽應用APP 卻找不到藍芽裝置?

Screenshot_20230505-110033_One UI Home 這可能"不能"算是一個問題,但對於我這個不懂的人來說,也確實花了一些時間才恍然大悟,所以記了下來,或許有人跟我一樣用的到。
我使用 MIT APP Inventor 開發了一個藍芽通訊的 APP,但是在這個 APP 裡卻找不到我想連接的藍芽裝置。(正確的說是找不到任何藍芽裝置)
(繼續閱讀...)
文章標籤

肯特王 發表在 痞客邦 留言(0) 人氣(3)

  • 個人分類:arduino相關
▲top
  • 4月 06 週四 202310:39
  • Silicon labs EFM8UB 系列的 UART Bootloader

2023B0 Silicon labs 的 EFM8UB系統單晶片,預載的 Bootloader 是使用 USB 接口,但是我現在的專案是使用其UART介面與上層通訊,而日後又要直接從上層對其進行韌體更新,所以需要將其內部預載的 Bootloader 改為由 UART 接口進行的方式。
(繼續閱讀...)
文章標籤

肯特王 發表在 痞客邦 留言(0) 人氣(2)

  • 個人分類:單晶片
▲top
  • 3月 06 週一 202315:02
  • BCB 的 Memo/RichEdit 自動向下捲

2023A1 BCB版本:2007
在 Memo 或 RichEdit 中增加文字,當文字行數超過顯示範圍時,畫面不會自動向下捲以顯示最新訊息。
(繼續閱讀...)
文章標籤

肯特王 發表在 痞客邦 留言(0) 人氣(16)

  • 個人分類:BCB相關
▲top
12...6»

個人資訊

肯特王
暱稱:
肯特王
分類:
好友:
累積中
地區:

熱門文章

  • (136)米免積木卡車改裝 <Android APP>
  • (235)遙控燈座 DIY
  • (1,294)麥克納姆輪小車控制電路
  • (1,130)旋轉編碼器(Rotary encoder)
  • (642)旋轉編碼器 - 彈跳現象
  • (764)雙軸按鍵搖桿(Joystick)
  • (2,619)小米盒子S 安裝.apk檔 (無法使用USB隨身碟)

文章分類

  • 實驗記錄 (1)
  • BCB相關 (2)
  • 單晶片 (7)
  • Layout 相關 (2)
  • 好文分享 (14)
  • 自動化 (10)
  • 機械手臂 (2)
  • 玩具 (2)
  • 生活 (4)
  • VHDL (2)
  • 智慧家電 (2)
  • arduino相關 (7)
  • 未分類文章 (1)

最新文章

  • EFM8BB3 的 UART1 使用設定
  • 控制訊號 3.3V 轉 5V 的解決方案 (非電源升壓)
  • 使用單晶片EFM8BB1控制WS2812LED模組(組合語言)
  • 使用單晶片EFM8UB2控制WS2812-12 LED模組 (C語言)
  • 通道切換時的類似充放電延遲現象(使用ADG506)
  • BCB Series->Clear()出現錯誤,改用Free()及AddSeries()
  • AS5600的OUT腳位沒有輸出!?
  • 使用 MIT APP Inventor 開發藍芽應用APP 卻找不到藍芽裝置?
  • Silicon labs EFM8UB 系列的 UART Bootloader
  • BCB 的 Memo/RichEdit 自動向下捲

動態訂閱

文章精選

文章搜尋

誰來我家

參觀人氣

  • 本日人氣:
  • 累積人氣: